*Текущая стоимость 348,02 уже могла изменится. Что бы узнать актуальную цену и проверить наличие товара, нажмите "Добавить в корзину"







![]()
![]()
![]()
![]()
![]()
![]()
![]()
![]()





Радиочастотный модуль 433 МГц Супергетеродинный приемник и передатчик с антенной 3 комплекта для Arduino uno Diy комплекты 433 МГц пульт дистанционного управления
Особенности продукта
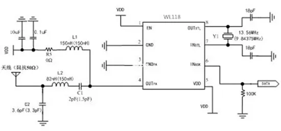
Модуль приемника
- Рабочее напряжение: 3 ~ 5 в постоянного тока
- Ток покоя: 1uA
- Максимальный ток: 5 мА
- Частота RF: 433,92 МГц
- Частотный диапазон: +/- 150 кГц
- Скорость передачи: от 2 кГц до 10 кГц
- Рабочая температура: -30 ~ + 80 градусов
- Чувствительность приема: -110 дБм
- Размер: 30,25*8,5*6 (мм)
- Режим работы RF: ASK /OOK Супергетеродинный беспроводной прием
![]()
Инструкция по контактам
GND: наземный или отрицательный полюс
D0: вывод данных
D0: вывод данных
Вин: вход питания
Муравей: антенна
Особенности
- 1. Низкое энергопотребление;
- 2. Хорошая селективность и ложное подавление радиации, и легко пройти CE / Fcc международную сертификацию;
- 3. Хорошее подавление радиации локального осциллятора, множественный модуль приемника для работы с (т. Е. Больше, чем один доход) и не будет мешать друг другу, используется вместе, не влияя на расстояние приема;
- 4. Внешняя антенна: 32 см одножильный провод, раненный в спираль
Пример применения
Модуль передатчика
- Рабочее напряжение: постоянный ток, 2-3,6 V
- Ток покоя: 1uA
- Скорость передачи: 20 кГц
- Частота RF: 433,92 МГц
- Рабочая температура: -30 ~ + 80 градусов
- Чувствительность приема: больше 11 дБм
- Размер: 16*12*6 (мм)
- Режим работы RF: ASK /OOK Супергетеродинный беспроводной прием
Инструкция по контактам
DAT-Вход волнового сигнала
Из-Штырь антенны. Выход радиочастотного сигнала, может непосредственно подключаться к антенне.
EN-Включение штифта.Но этот продукт EN pin подключен к источнику питания, нет функции
--Мощность-заземление. Провод заземления соединяет источник питания.
+-Штырь источника питания. Вход питания
Пример применения
Использование продукта
Пульт дистанционного управления, модуль приемника, мотоциклы, автомобильные противоугонные продукты, товары для домашней безопасности, электрические двери, двери затвора, окна, гнездо дистанционного управления, светодиодный пульт дистанционного управления, дистанционное аудио дистанционное управление электрические двери, гаражные двери с дистанционным управлением, выдвижные двери с дистанционным управлением, ворота с дистанционным громкостью, двери с панорамой, Пульт дистанционного управления открывалка двери, система управления закрывающим устройством двери, пульт дистанционного управления занавесками, Хост сигнализации, сигнализация, пульт дистанционного управления мотоцикла
Электрические автомобили, дистанционное управление MP3.
Применение
- 1. Беспроводной Выключатель питания, розетка, пульт дистанционного управления, модуль приемника,
- 2. Контроль доступа, электрические автомобили, мотоциклы, автомобильные противоугонные продукты, удаленные открыватели дверей, система управления доводчиками
- 3. Безопасность, системы наблюдения, продукты домашней безопасности, электрические двери, Хост сигнализации, сигнализация
- 4. Управление комнатами, двери затвора, окна, пульт дистанционного управления, светодиодный пульт дистанционного управления, дистанционное аудио дистанционное управление электрическими дверями, пульт дистанционного управления гаражными дверями, выдвижной пульт дистанционного управления дверями, дистанционные ворота качения, раздвижные двери
- 5. Умный дом продукты, пульт дистанционного управления шторы, удаленный MP3, аудио
Посылка включает в себя
Модуль передатчика (WL102-341) * 3 шт.
Модуль приемника (WL101)* 3 шт.
С антенной
![]()
![]()
Описание выбора антенны
Общий режим применения
Для общего режима применения антенна может непосредственно принять общие спецификации с рынка;
Конкретная информация:
Antennarsquos ядро диаметра проводника (включая кожу антенны): 1,0 мм, (за исключением кожи антенны): 0,5 мм;
Длина провода концом сварки: 17,5 мм, длина провода антенный вход: 9,5 мм;
Диаметр обмотки антенны (включая кожу антенны):5 мм;
Номер поворота обмотки: 15 поворотов
Рисование диаграматики:
Специальный режим улучшения
Общий режим приложения не может удовлетворить, если вам нужно дальнее расстояние связи, поэтому специальный режим улучшения может получить дальнее расстояние связи и конкретную информацию следующим образом:
Антенна 433 МГц
Antennarsquos ядро диаметра проводника (включая кожу антенны): 1,0 мм; (за исключением кожи антенны): 0,35 мм
Длина провода сварного конца: 12 мм
Диаметр антенна обмотки (за исключением антенна кожи): 3,0 мм;
Поворотное количество обмотки: 26 витков; Длина обмотки: 36 мм
Рисование диаграматики:
* Если вы не понимаете четко. Пожалуйста, отправьте нам сообщение. Мы сделаем все возможное, чтобы обслуживать каждого из наших клиентов. Наслаждайтесь покупками! *
![]()
![]()



