ARTOU Store
Магазина ARTOU Store работает с 26.04.2014. его рейтинг составлет 93.04 баллов из 100.
В избранное добавили 2546 покупателя.
Средний рейтинг торваров продавца 4.7 в продаже представленно 1225 наименований товаров, успешно доставлено 29520 заказов. 1724 покупателей оставили отзывы о продавце.
Характеристики
Набор сделай сам 12 В постоянного тока типичное разделение напряжение смещение
История изменения цены
*Текущая стоимость 49,45 уже могла изменится. Что бы узнать актуальную цену и проверить наличие товара, нажмите "Добавить в корзину"
| Месяц |
Минимальная цена |
Макс. стоимость |
Цена |
| Feb-23-2026 |
62.71 руб. |
63.53 руб. |
62.5 руб. |
| Jan-23-2026 |
50.49 руб. |
51.15 руб. |
50.5 руб. |
| Dec-23-2025 |
61.66 руб. |
62.8 руб. |
61.5 руб. |
| Nov-23-2025 |
61.15 руб. |
62.93 руб. |
61.5 руб. |
| Oct-23-2025 |
49.99 руб. |
50.58 руб. |
49.5 руб. |
| Sep-23-2025 |
60.51 руб. |
61.33 руб. |
60.5 руб. |
| Aug-23-2025 |
59.57 руб. |
60.50 руб. |
59.5 руб. |
| Jul-23-2025 |
59.70 руб. |
60.40 руб. |
59.5 руб. |
Описание товара






Параметр:
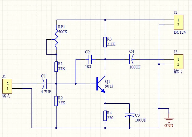
Рабочее напряжение: 6-12 В постоянного тока
Размер платы: 3,05*3,05 см
Особенности:
Комплект с однотрубным усилителем, усиливается входной сигнал напряжения, можно регулировать увеличение, и можно узнать принцип усиления триода. Может использоваться в качестве базовой электронной технологии, или в качестве средней школы, практичный Обучающий набор, подходит для электронных энтузиастов, чтобы начать работу
Принцип цепи: эта схема представляет собой раздельный ток напряжения, отрицательные отзывы одноступенчатый Низкочастотный усилитель малого сигнала, который использует RP, R1, R2 для разделения фиксированного базового потенциала; затем используйте излучатель резистор R4 для того, чтобы получить текущие отзывы сигнала, таким образом, что ток базы происходит. Соответствующие изменения для стабилизации статической рабочей точки. Q-транзистор, RP и R1-резисторы верхнего смещения, а R2-резистор нижнего смещения. Напряжение источника питания делится для обеспечения смещения тока к базе. R3-это сопротивление коллектора, R4-это сопротивление излучателя, C3-это излучатель сопротивления байпасного конденсатора, обеспечивая канал сигнала переменного тока, уменьшая потери во время процесса усиления, чтобы сигнал переменного тока не уменьшал возможности усиления усилителя из-за наличия R4. C1 и C4 представляют собой соединительные конденсаторы, а C2-демпфирующий конденсатор для устранения самовозбуждения, которое может возникнуть в цепи.
![HTB1QsBiQrrpK1RjSZTEq6AWAVXa6]()
![HTB1ckioMFXXXXX0XXXXq6xXFXXXa]()
![8655_10]()
![HTB18Np6e8Kw3KVjSZFOq6yrDVXaU]()
![3521_3]()
![5325_26]()
Смотрите так же другие товары: