Новое поступление
Характеристики
*Текущая стоимость 18 179,28 уже могла изменится. Что бы узнать актуальную цену и проверить наличие товара, нажмите "Добавить в корзину"
| Месяц | Минимальная цена | Макс. стоимость | Цена |
|---|---|---|---|
| Feb-23-2026 | 23087.87 руб. | 23549.77 руб. | 23318 руб. |
| Jan-23-2026 | 18724.42 руб. | 19098.53 руб. | 18911 руб. |
| Dec-23-2025 | 22724.27 руб. | 23178.88 руб. | 22951 руб. |
| Nov-23-2025 | 22542.27 руб. | 22993.60 руб. | 22767.5 руб. |
| Oct-23-2025 | 17997.4 руб. | 18357.82 руб. | 18177 руб. |
| Sep-23-2025 | 22178.98 руб. | 22622.19 руб. | 22400 руб. |
| Aug-23-2025 | 21997.49 руб. | 22437.10 руб. | 22217 руб. |
| Jul-23-2025 | 21815.35 руб. | 22251.26 руб. | 22033 руб. |
Описание товара






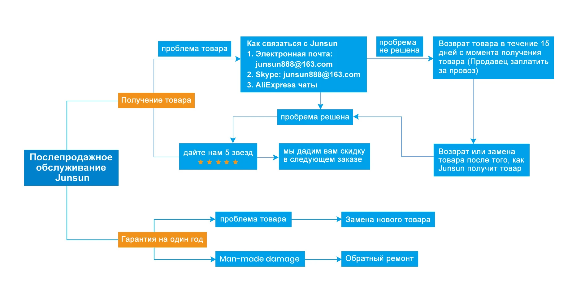
> Почему выбрать Junsun? 1. AliExpress Топ 10 брендов, стоит доверять; Junsun Официальный магазин имеет 1000 K + вентиляторы, Популярные среди клиентов. 2. Все продукты прошли строгий тест качества перед отправкой, убедитесь, что высокое качество. 3. После проверки оплаты будет отправлен в течение 48 часов со склада Китая, и 24 часа с местного склада, ES, EU, RU, PL склад доставки. (рабочее время) 4. Если продукт имеет проблему в течение 365 дней после подтверждения получения, мы заменим новую машину непосредственно для вас, но пожалуйста, свяжитесь с нами, чтобы решить проблему после продажи. Эта гарантия не применяется к повреждению, причиненному в результате аварии, злоупотребления, неправильного использования или модификации продукта.
> Junsun V1 для Mazda CX-7 2008-2015 функция 9 дюймов 2.5D емкостный экран + четырехъядерный процессор 1,2 ГГц + DDR3 1 Гб (2 Гб опционально) вспышка + 16 Гб памяти (32 Гб опционально) + встроенный Wifi (4G сеть опционально) + gps-навигация (Обновление карты, Только поддержка бренда Junsun) + управление рулем + зеркальная связь + Bluetooth + Встроенный микрофон + FM/AM + RDS + Поддержка USB ADAS DVR Функция + Европа DAB функция + 1080P Vedio Play + HD 1024*600 + контроль давления в шинах Система > Серверный компьютером с экранным меню Язык Русский, английский, испанский, итальянский, французский, немецкий, китайский, эстонский, польский, филиппинский, финский, корейский, голландский, хорватский, латышский, литовский, румынский, норвежский, португальский, японский, шведский, тайский, турецкий, украинский, венгерский. > 24H * 7 поддержка сервиса На Junsun Наша цель-усердно работать, чтобы сделать инновационное оборудование и программное обеспечение автомобильного мультимедийного Проигрывателя радио, чтобы дать вам индивидуальный опыт. Мы предоставляем обновления для прошивки, программного обеспечения, gps-навигационных карт бесплатно.
FAQ
Теплые и важные советы: 1. устройству версии 4G нужно искать спутник в первый раз, тогда это сэкономит время; 2. Пожалуйста, поймите, что системные и предустановленные приложения будут занимать часть памяти, если общий объем памяти составляет 16 ГБ, система займет около 3 ГБ; если общий объем памяти составляет 32 ГБ, система займет около 7 ГБ; 1. Почему у вас такие низкие цены в вашем магазине? У нас есть собственный завод в Китае, и основные части Мы производим устройства (например, экран, головное устройство и т. Д.) На нашем заводе. Таким образом, стоимость продукции ниже, чем у другой компании. Другая и самая важная причина низкой цены - наше желание угодить покупателям автомобильных DVD; В этом году мы начали развивать рынок DVD, и мы надеемся, что благодаря нашей стратегии низких цен, больше владельцев автомобилей смогут покупать продукцию Junsun. 2. В чем разница между версией WіFі и 4G? В устройстве есть навигатор, проигрыватель музыки, функция парковки справки и т. Д. Однако, чтобы подключить радио к Интернету, вам нужно будет использовать свой смартфон в качестве модема. Поэтому для тех автовладельцев, которые активно пользуются интернетом во время путешествий, мы рекомендуем приобрести устройство с 4G. Поскольку, если все время держать телефон в режиме модема, он быстро разрядится. 3. Если вам не нравится продукт, можно ли вернуть? Если вы не очень довольны покупкой, вы можете вернуть товар. Отправьте его на наш склад в России / Испании / Китае; Что касается возврата средств, если вернуть деньги через Aliexpress будет невозможно, мы вернем их вам на карту. Не беспокойтесь, мы очень дорожим своей репутацией и поэтому стараемся предоставлять нашим клиентам наилучший сервис. 4. Почему вы не отвечаете на мои сообщения? Время работы нашего офиса: с 9:00 до 18:00 по китайскому времени; Суббота и воскресенье - выходные. Скорее всего, мы не отвечаем вам, потому что вы пишите нам в нерабочее время. Пожалуйста, подождите немного, как только специалист увидит ваше сообщение, он сразу же ответит на ваш вопрос!
Смотрите так же другие товары:








