10 шт./лот CR6228 CR6228T DIP8 Текущий режим PWM переключатель DIP 8|Интегральные схемы| |
128,24 руб.
Новое поступление
Магазина Standby for Module Store работает с 01.04.2014. его рейтинг составлет 91.93 баллов из 100. В избранное добавили 3170 покупателя. Средний рейтинг торваров продавца 4.7 в продаже представленно 1240 наименований товаров, успешно доставлено 28175 заказов. 979 покупателей оставили отзывы о продавце.
Характеристики
*Текущая стоимость 44,51 уже могла изменится. Что бы узнать актуальную цену и проверить наличие товара, нажмите "Добавить в корзину"
| Месяц | Минимальная цена | Макс. стоимость | Цена |
|---|---|---|---|
| Mar-20-2026 | 52.16 руб. | 55.95 руб. | 53.5 руб. |
| Feb-20-2026 | 52.10 руб. | 55.42 руб. | 53.5 руб. |
| Jan-20-2026 | 44.55 руб. | 46.56 руб. | 45 руб. |
| Dec-20-2025 | 51.38 руб. | 54.34 руб. | 52.5 руб. |
| Nov-20-2025 | 44.47 руб. | 46.87 руб. | 45 руб. |
| Oct-20-2025 | 50.28 руб. | 53.64 руб. | 51.5 руб. |
| Sep-20-2025 | 50.98 руб. | 53.4 руб. | 51.5 руб. |
| Aug-20-2025 | 49.87 руб. | 51.6 руб. | 50 руб. |
| Jul-20-2025 | 49.61 руб. | 51.12 руб. | 50 руб. |
Описание товара





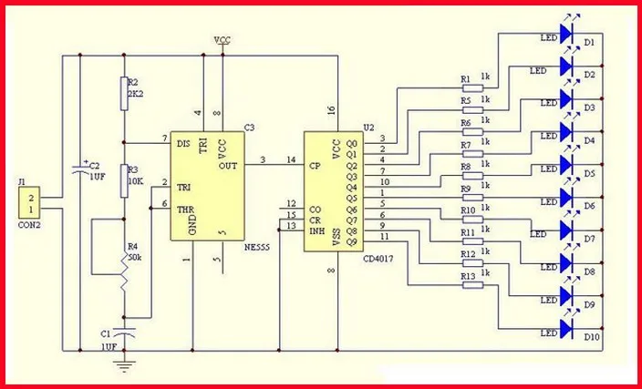
Название комплекта: NE555 + CD4017 светильник для воды/Запчасти Мощность Напряжение питания: 2,5-14,5 V Размер печатной платы: 5,4 см * 2,1 см PCB толщина: 1,6 мм Этот комплект в основном состоит из схемы генерации часов и десятичной контурной схемы. В NE555 представляет собой с самовозбуждением мультивибратор с одним из основных. Источник питания заряжает конденсатор C1 через R2, R3 и R4. Когда C1 начинает зарядку, 2 фута NE555 все еще находятся на низком уровне, поэтому выходной терминал 3 является высоким уровнем. Когда источник питания заряжен на 2/3 напряжения питания через R2, R3 и R4, выходной контакт 3 уровня изменяется от высокого к низкому, и внутренняя разрядная трубка NE555 включена. Конденсатор C1 разряжается через pin 7 R4, R3 И NE555. В тех случаях, когда напряжение через C1 ниже 1/3 от источника питания, напряжение, уровень контакта 3 NE555 изменяется от низкого уровня до высокого уровня. C1 заряжается снова. Этот цикл формирует колебание. Время зарядки: 0,695 (R2 + R3 + R4)C1, Время разряда: 0,695 (R4 + R3)C1, R4 можно регулировать для управления выходной частотой осциллятора, И часы колебание сигнал NE555 находится на постоянной основе 14th pin-код CD4017. Десять светодиоды подключены к 10 результатов CD4017. Когда 10 выходов CD4017 поочередно генерируют высокий уровень под действием сигнала часов, D1--D10 последовательно освещаются, чтобы создать эффект водного светильник. Отрегулируйте R4 для регулировки скорости потока, светодиодный светильник. Имя компонента Кол-во Печатная плата 1 2P ИЗОГНУТЫЙ ШТИФТ 1 1 мкФ конденсатор с алюминиевой крышкой, 2 3 ммled красного цвета на каблуке 10 1K резистор 10 2,2 K Сопротивления-1 шт. 10K резистор-1 шт. 50K синий белый потенциометр 1 NE555-1 шт. CD4017-1 шт.




Смотрите так же другие товары: