Новое поступление
Магазина peony Store работает с 21.05.2018. его рейтинг составлет 91.5 баллов из 100. В избранное добавили 2103 покупателя. Средний рейтинг торваров продавца 4.7 в продаже представленно 5022 наименований товаров, успешно доставлено 5202 заказов. 1282 покупателей оставили отзывы о продавце.
Характеристики
*Текущая стоимость уже могла изменится. Что бы узнать актуальную цену и проверить наличие товара, нажмите "Добавить в корзину"
| Месяц | Минимальная цена | Макс. стоимость | Цена |
|---|---|---|---|
| Mar-22-2026 | 0.56 руб. | 0.49 руб. | 0 руб. |
| Feb-22-2026 | 0.25 руб. | 0.39 руб. | 0 руб. |
| Jan-22-2026 | 0.25 руб. | 0.37 руб. | 0 руб. |
| Dec-22-2025 | 0.48 руб. | 0.11 руб. | 0 руб. |
| Nov-22-2025 | 0.55 руб. | 0.66 руб. | 0 руб. |
| Oct-22-2025 | 0.99 руб. | 0.94 руб. | 0 руб. |
| Sep-22-2025 | 0.89 руб. | 0.24 руб. | 0 руб. |
| Aug-22-2025 | 0.34 руб. | 0.23 руб. | 0 руб. |
| Jul-22-2025 | 0.98 руб. | 0.37 руб. | 0 руб. |
Описание товара

.
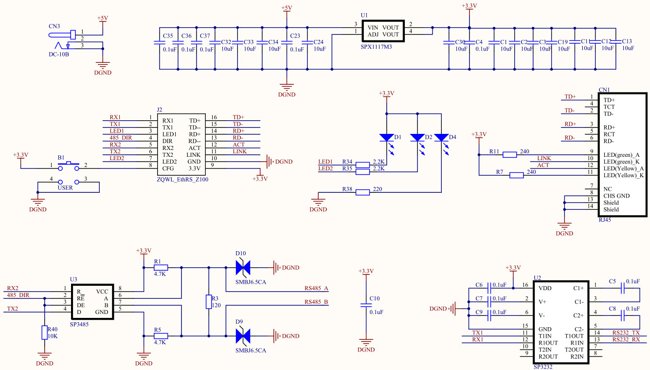
ZQWL-EthRS-Z1、 RJ45 RJ45 RJ45 RJ45 RJ45 RJ45 RJ45 (ttlrj45 RJ45) 。 RJ45 RJ45 RJ45 2 2 2 ttttl、 、 RJ45 RJ45 RJ45 RJ45 RJ45 RJ45 RJ45 RJ45 RJ45 RJ45 RJ45 RJ45
1 | ZQWL_EthRS-Z1 | |
2 | 3,3 В | |
3 | ЦП | 32 |
4 | 10 м/100 м ,2КВ | |
5 | TTL | 2600 ttl, RS485 600 RS485, RS485 RS485 RS485 RS485; RS485 RS485 600 600 600 600 ~ 1024000 |
6 | / | / |
· IP;
·
·, IP ;
· TCP , Ttttl4, ;
· DNSСтальная проволока;
· ;
·,,;,;
· ETHERNET、ARP、IP、ICMP、UDP、DHCP、TCP;
· Modbus tcp Modbus RTU



1Цветовая гамма:
1
Стальная проволока | Стальная проволока | ||
1. | RX1 | TTL | |
2. | TX1 | TTL | |
3. | LED1 | TTL,, | СветодиодTTL |
4. | DIR | TTL | TTLRS485, |
5 | RX2 | TTL | |
6 | TX2 | TTL | |
7 | LED2 | TTL,, | СветодиодTTL |
8 | CFG | / | 5S |
9 | 3,3 В | 3,3 В | |
10 | GND | ||
11 | Ссылка | Ссылка | , |
12 | Действуйте | Действуйте | , |
13 | RD -- | ||
14 | RD + | ||
15 | TD -- | ||
16 | TD + |
:IP,,,DNS,MAC(),TTL; 。
:
1. ,,D1(1 Гц) 。
2.


:

:

,"IP",IP,IP.

,"RS485"(RS232),RS485.

, “" ", 。

Печатная плата
http://pan.baidu.com/s/1dD2UsOL

Смотрите так же другие товары: