Новое поступление
Магазина Adeept Store работает с 29.07.2015. его рейтинг составлет 92.31 баллов из 100. В избранное добавили 652 покупателя. Средний рейтинг торваров продавца 4.7 в продаже представленно 154 наименований товаров, успешно доставлено 299 заказов. 65 покупателей оставили отзывы о продавце.
Характеристики
*Текущая стоимость уже могла изменится. Что бы узнать актуальную цену и проверить наличие товара, нажмите "Добавить в корзину"
| Месяц | Минимальная цена | Макс. стоимость | Цена |
|---|---|---|---|
| Mar-23-2026 | 0.41 руб. | 0.25 руб. | 0 руб. |
| Feb-23-2026 | 0.87 руб. | 0.3 руб. | 0 руб. |
| Jan-23-2026 | 0.14 руб. | 0.87 руб. | 0 руб. |
| Dec-23-2025 | 0.24 руб. | 0.84 руб. | 0 руб. |
| Nov-23-2025 | 0.38 руб. | 0.2 руб. | 0 руб. |
| Oct-23-2025 | 0.30 руб. | 0.80 руб. | 0 руб. |
| Sep-23-2025 | 0.3 руб. | 0.98 руб. | 0 руб. |
| Aug-23-2025 | 0.25 руб. | 0.55 руб. | 0 руб. |
| Jul-23-2025 | 0.78 руб. | 0.98 руб. | 0 руб. |
Описание товара







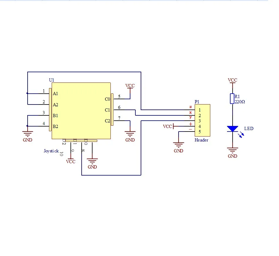
1. Этот модуль обеспечивает доступное решение. Просто подключите к двум аналоговым входам,
2. Робот по вашей команде с X, Y управлением. Он также имеет переключатель, который подключен к цифровому контакту.
3. Этот модуль джойстика может быть легко подключен к Arduino с помощью стандартного расширения IO с поставляемыми кабелями.
4. При использовании источника питания 5 в аналоговый выход по умолчанию для X, Y составляет 2,5 В. С направлением стрелки,
5. Напряжение до 5 В и обратное направление до 0 В.
6. Рабочее напряжение: 5 В
7. Размер: 3,5 см x 2,8 см
Упаковка включает:
1x PS2 джойстик игровой контроллер для Arduino
Смотрите так же другие товары: