Новое поступление
Магазина Ruiye Electronics работает с 04.08.2014. его рейтинг составлет 94.14 баллов из 100. В избранное добавили 5315 покупателя. Средний рейтинг торваров продавца 4.8 в продаже представленно 295 наименований товаров, успешно доставлено 30216 заказов. 700 покупателей оставили отзывы о продавце.
Характеристики
*Текущая стоимость 317,28 уже могла изменится. Что бы узнать актуальную цену и проверить наличие товара, нажмите "Добавить в корзину"
| Месяц | Минимальная цена | Макс. стоимость | Цена |
|---|---|---|---|
| Feb-20-2026 | 403.2 руб. | 411.83 руб. | 407 руб. |
| Jan-20-2026 | 327.62 руб. | 334.23 руб. | 330.5 руб. |
| Dec-20-2025 | 396.91 руб. | 404.81 руб. | 400 руб. |
| Nov-20-2025 | 393.44 руб. | 401.44 руб. | 397 руб. |
| Oct-20-2025 | 314.87 руб. | 320.12 руб. | 317 руб. |
| Sep-20-2025 | 387.82 руб. | 395.41 руб. | 391 руб. |
| Aug-20-2025 | 384.68 руб. | 392.24 руб. | 388 руб. |
| Jul-20-2025 | 380.94 руб. | 388.11 руб. | 384 руб. |
Описание товара






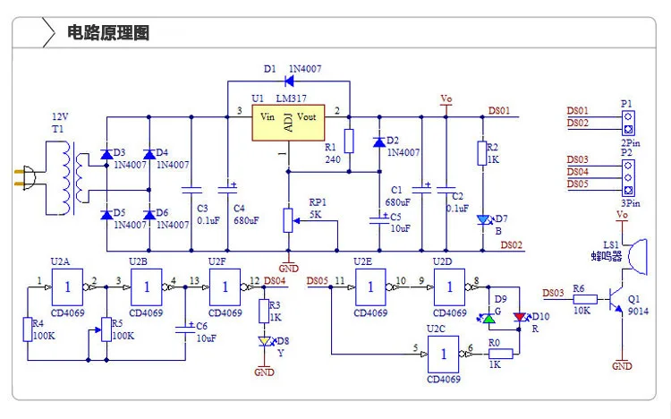
ЕС 220 В DIY LM317 Регулируемое напряжение питания плата обучения комплект с Чехол
Пожалуйста, обратите внимание: мы вышлем новый тип (красный цвет pcb) вместо старого (желтый цвет pcb),
Новый тип гораздо лучше качество и функция лучше.
Особенности:
Один из способов регулировки выходного сигнала генератора. Удобный для обеспечения импульсного сигнала
С функцией логическое перо. Для удобства логического уровня тестового замыкания
С одним зуммером. Вы можете проверить провода ВКЛ и ВЫКЛ (Подключите провода к источнику питания и входу сигнала, провод вкл-звуковой сигнал). Вы также можете проверить низкочастотный сигнал (входной сигнал от входного сигнала, если есть сигнал, звуковой сигнал)
Технические характеристики:
Мощность: 2 Вт
Напряжение: 220V
Вилка: штепсельная вилка европейского стандарта
Выходное напряжение: 1,25-12 В регулируемый выход постоянно регулируется.
Размер печатной платы: 7,3x6,8 см (W/л)
Размер корпуса: 11X6,9X41,5 см (L / W/ч)
Вес: около 295 г
Посылка включает в себя:
1 Набор DIY LM317





Смотрите так же другие товары: