10 шт. обычно открытый тростник: Внутренний 4x28 мм белый 28 диаметр 4 длина
609,12 руб.
Новое поступление
Магазина Your Cee работает с 05.01.2014. его рейтинг составлет 97.22 баллов из 100. В избранное добавили 15708 покупателя. Средний рейтинг торваров продавца 4.9 в продаже представленно 6697 наименований товаров, успешно доставлено 201641 заказов. 21894 покупателей оставили отзывы о продавце.
Характеристики
*Текущая стоимость 39,59 уже могла изменится. Что бы узнать актуальную цену и проверить наличие товара, нажмите "Добавить в корзину"
| Месяц | Минимальная цена | Макс. стоимость | Цена |
|---|---|---|---|
| Feb-21-2026 | 50.39 руб. | 51.1 руб. | 50.5 руб. |
| Jan-21-2026 | 40.32 руб. | 41.97 руб. | 40.5 руб. |
| Dec-21-2025 | 49.61 руб. | 50.51 руб. | 49.5 руб. |
| Nov-21-2025 | 48.93 руб. | 49.77 руб. | 48.5 руб. |
| Oct-21-2025 | 39.7 руб. | 40.73 руб. | 39.5 руб. |
| Sep-21-2025 | 48.65 руб. | 49.14 руб. | 48.5 руб. |
| Aug-21-2025 | 47.1 руб. | 48.19 руб. | 47.5 руб. |
| Jul-21-2025 | 47.84 руб. | 48.96 руб. | 47.5 руб. |
Описание товара






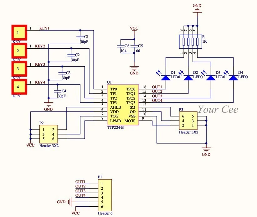
TTP224 4-полосная 4 канала емкостный сенсорный выключатель цифровой сенсорный экран Сенсор модуль



Описание продукта:
1. Рабочее напряжение: 2,4 V-5,5 V 2. 4 индикатора состояния уровня платы 3. Размер платы PCB: 35 (мм) x29 (мм) 4. TTP224 емкостный сенсорный сенсор IC 4 клавиши 5. Модуль может установить выходной режим, ключевой выходной режим, максимальное время вывода и быстрый/Низкий выбор мощности |
||
|
|
|
|
|
|
|
|
|
Смотрите так же другие товары: